
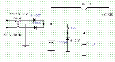
Sekilde gorulen devre en basit regulasyonlu besleme devresidir.
Giriste bulunan transformator (piyasada trafo derler) Primeri (girisi) 220 V cikisi ise sizin istediginiz voltaja gore secilmis olmalidir.
Cikis voltajini istediniz voltajdan 3 V gibi daha buyuk secmenizde yarar var (ornegin 6 V cikis icin 9.V luk bir transformator secmenizi oneririm)
Sekilde Vz ile gosterilen zener diod cikis voltajiniza gore secilmelidir.(Ornegin 6.V cikis icin 6.2 V'luk zener kullanilmalidir.)
Kondansatorler elektrolitik ve 16.V'luktur.
Devrede kullanilan transistor BD 135 tipi orta guclu bir transistordur.
Kullanilacak transformator 2W veya 4W olabilir.
Bu devre ile max. 12.V cikis gerilimi ve 200 - 300 mA cikis akimi alinabilir.
Daha buyuk gucler icin farkli devreler yapmalisiniz
Devreyi yapacak arkadaslara basarilar diliyorum.